政府信息公开指南
政府信息公开制度
法定主动公开内容
环境管理
政务信息
环境质量
专题专栏
公众互动
环保常识
下载服务
环境执法(曝光台)
环保状况公报
企事业单位环境信息公开
环境信访举报查处情况
政府信息公开年报
行政执法公示
法规标准
制度建设
事前公开
事后公开
留言统计
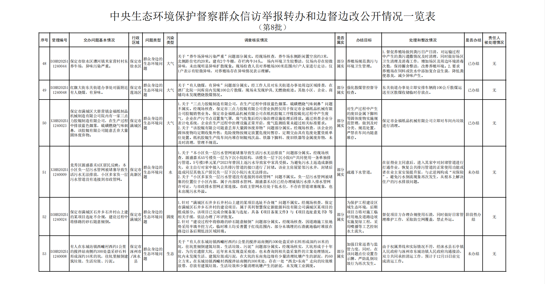
按照中央第三生态环境保护督察组工作要求,12月5日,我市已完成对交办的第八批6件群众信访举报案件的调查处理,目前已办结3件、阶段性办结1件、未办结(正在办理)2件。
相关信访举报案件将持续按照中央生态环境保护督察边督边改工作要求,推进查处整改工作。
附件:中央生态环境保护督察群众信访举报转办和边督边改公开情况一览表(第8批).pdf
扫码在手机打开当前页